2025-04-03 06:24 点击次数:185

19天18板妖股*ST信通再次教唆风险。
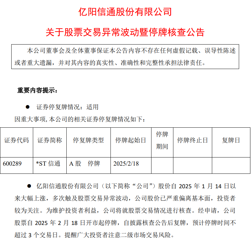
2月17日,*ST信通(600289.SH)发布股票来回风险教唆公告称,自2025年1月14日以来,公司股价大幅高涨,屡次波及股票来回至极波动,已严重偏离基本面。经苦求,公司股票自2025年2月18日开市起停牌,自线路核查公告后复牌,瞻望停牌时候不逾越3个往异日。

公司讲授称,当今坐蓐方案活动开阔,不存在影响公司股票来回价钱至极波动的要紧事宜。
公告线路线路,*ST信通主要存在两个退市风险点。
一是控股鼓动违法占用上市公司资金的问题要是不行在顺次的时候内处分,*ST信通将有可能被上交所间隔上市。
二是该公司还有可能波及审计陈诉非标想法而退市,即2024年度公司的年报审计想法能否开阔过关,亦然*ST信通能否链接上市的重要身分。
从功绩情况来看,1月18日,*ST信通发布功绩预报,瞻望2024年年度收场利润总额为-1.2亿元到-0.8亿元,归母净利润为-1.13亿元到-0.76亿元。
关于功绩预亏,*ST信通暗意,由于公司计提以下谈论涉诉事项的瞻望欠债,对净利润产生较大影响:
一是因公司违法为控股鼓动亿阳集团股份有限公司担保导致的诉官司项;
二是公司因证券造作述说导致的投资者诉官司项。
此外,公告还教唆风险称,*ST信通控股鼓动亿阳集团过头一致当作东说念主万怡投资共计抓有公司股份约2.41亿股,占公司总股本的38.16%,其中累计质押抓有公司股份约2.34亿股,占其抓有公司股份总额的97.20%,占公司总股本的37.09%;被冻结或轮候冻结抓有公司股份约2.08亿股,占其抓有公司股份总额的86.19%,占公司总股本的32.89%。
以2月17日收盘股价计,*ST信通收涨5.01%,报4.19元/股,总市值26.44亿元。该公司累计质押股份资金约为9.81亿元,被冻结或轮候资金约为8.70亿元。
(声明:著述实践仅供参考开云体育,不组成投资提倡。投资者据此操作,风险自担。)
Powered by kaiyun体育网页版登录·官方网站 @2013-2022 RSS地图 HTML地图
Copyright Powered by站群 © 2013-2024